心衰管理必须超越心脏,树立全局观
心力衰竭(心衰)常常并发心血管外并发症,给心衰治疗带更大困难。2025年10月20日,意大利心脏病学会心衰工作组发布了《2025 SIC意见书:心力衰竭非心血管合并症(更新版)》立场文件,对2019版指南进行了重要更新。新指南的核心精神在于:心衰管理必须超越心脏,树立全局观。
本文将提炼指南精华,为您梳理八大非心血管合并症的规范诊疗更新要点。
一、合并呼吸系统疾病
心衰患者的呼吸问题主要聚焦两类:
1. 睡眠呼吸障碍
更新要点:明确了阻塞性与中枢性睡眠呼吸暂停的治疗差异。
阻塞性睡眠呼吸暂停:首选“无创通气”治疗,能改善缺氧、提升睡眠质量,并减少室性早搏。
中枢性睡眠呼吸暂停:持续气道正压通气在射血分数降低的心衰(HFrEF)患者中是禁忌。适应性伺服通气虽能消除呼吸事件,但未能改善死亡率。膈神经刺激可作为探索性治疗。
临床意义:治疗前必须明确睡眠呼吸障碍类型,避免误用。
2. 慢性阻塞性肺疾病
核心挑战:症状重叠,诊断和用药易混淆。
新指南强调:
诊断:肺功能检查特异性有限,推荐结合心肺运动试验和N末端B型利钠肽原(NT-proBNP)进行鉴别。
用药:
β受体阻滞剂:慢性阻塞性肺疾病并非禁忌,应优先选用高选择性β1受体阻滞剂,其对支气管影响极小,且可能预防慢性阻塞性肺疾病急性加重。
长效β2受体激动剂:在合并心衰的患者中需谨慎使用,因可能轻微增加心衰事件风险。
运动康复:对心衰和慢性阻塞性肺疾病均有明确获益,是重要的非药物治疗手段。
二、合并内分泌代谢疾病
1. 肥胖与心衰
新认识:肥胖和射血分数保留的心衰(HFpEF)其实是一家,被视为同一疾病的不同表现。
治疗突破:
胰高血糖素样肽-1受体(GLP-1)激动剂(如司美格鲁肽)被证实能显著改善肥胖相关射血分数保留的心衰患者的症状、生活质量和运动能力,并减轻体重、降低炎症指标。
Tirzepatide[替尔伯肽,一种葡萄糖依赖性胰岛素释放肽(GIP)和GLP-1双重激动剂)也可降低HFpEF合并肥胖患者的心血管死亡或心衰恶化风险。
注意:此类药物在HFrEF中的应用效果尚需更多证据。
2. 糖尿病
核心在于:长期控糖是基础,但药物选择有讲究。
首选推荐:
钠-葡萄糖协同转运蛋白2抑制剂(SGLT2i):是心衰治疗的基石药物之一,推荐用于所有心衰患者以降低心衰住院和心血管死亡风险,无论其射血分数如何、是否合并糖尿病。
GLP-1激动剂:对心衰住院风险为中性影响,主要推荐用于合并动脉粥样硬化性心血管病的2型糖尿病患者以降低心血管事件,或在心衰患者中用于辅助降糖。
3. 代谢综合征
管好代谢综合征,对预防和管理HFpEF至关重要,积极干预其组分(如肥胖、高血糖、高血压)对预防和改善心衰有重要意义。
三、合并多激素缺乏综合征
新概念:多激素缺乏综合征——指心衰患者同时存在两种或以上激素轴功能减退。
重要性:超过三分之二的心衰患者存在此综合征,且激素缺乏的种类与死亡和再住院风险呈正相关。
重点关注:
生长激素缺乏:约占患者20%-25%。生长激素替代治疗在最新随机对照试验中显示出改善运动能力和右心室功能的潜力。
睾酮缺乏:约占三分之一,与不良预后相关。睾酮替代治疗的作用仍在探索中,初步研究显示其可能有益且安全。
甲状腺功能异常与低T3综合征:无论是临床或亚临床甲亢/甲减,还是低T3综合征,均与不良预后相关。
胰岛素抵抗:最新证据提示,在血糖正常的心衰患者中,胰岛素抵抗本身对心脏的负面影响小于临床糖尿病。
四、合并慢性肾脏病
临床现状:近半数心衰患者伴有肾功能下降,但重症肾病患者在大型临床试验中代表性不足,导致证据缺口。
诊断困境:血肌酐和估算肾小球滤过率无法早期识别肾损伤。
一句话总结:肾功能的好坏,直接预示了心衰的结局。需积极监测并管理肾功能,但在使用肾素-血管紧张素-醛固酮系统(RAAS)抑制剂等药物时,需警惕高钾血症和急性肾损伤风险。
五、合并钾代谢紊乱
核心目标:将血钾维持在正常范围内,是保证心衰标准治疗方案得以实施的关键。

六、合并恶病质
恶病质是心力衰竭最严重的全身性并发症之一,它远不止是“体重下降”,而是一种复杂的、多系统的消耗性综合征,标志着疾病进入晚期阶段。
识别标准:非水肿性体重在6个月内非刻意下降>5%,并伴有乏力、肌力下降、厌食及炎症指标升高等。
管理现状:预后非常差,而且目前没有什么特效药。其管理重心在于早期识别、营养支持、康复锻炼,并将其作为评估心脏移植或机械循环支持时的重要考量因素。
七、合并贫血与铁缺乏
观念转变:从提升血红蛋白转向纠正铁缺乏。
诊断标准(符合任一):
铁蛋白 < 100 μg/L
转铁蛋白饱和度 < 20%(无论铁蛋白水平)
治疗推荐:
静脉铁剂:推荐用于有症状的射血分数降低/轻度降低的心衰合并铁缺乏患者,可改善症状、生活质量并降低心衰住院风险。
证据更新:尽管近期两项大型试验结果中性,但汇总分析证实,静脉补铁能显著降低心衰住院与心血管死亡的复合终点风险。
八、合并神经精神病
1. 抑郁
筛查:患病率高,应使用专业量表进行常规筛查。
治疗:选择性5-羟色胺再摄取抑制剂(SSRIs,如舍曲林、艾司西酞普兰)相对安全,可改善抑郁症状,但对心衰本身预后的改善作用不明确。严禁使用三环类抗抑郁药。
2. 认知障碍
影响:严重影响患者用药依从性和自我管理能力。
行动:推荐使用简易精神状态检查等工具进行筛查。目前尚无特效药物,但识别出认知障碍有助于制定更个体化的管理方案和加强看护。
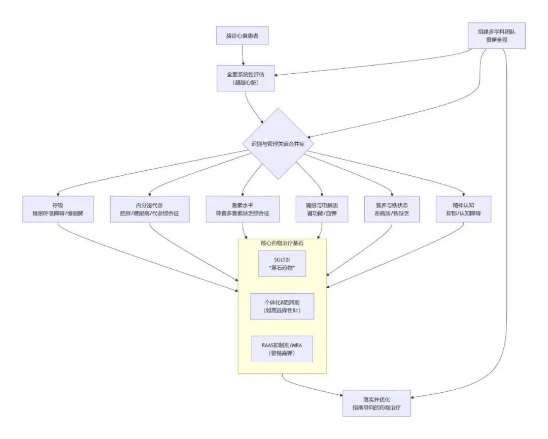
总结:“以心为中心,多学科协同”的管理新时代
本次指南更新的核心在于,将非心血管合并症提升至心衰管理的战略高度。其精髓可概括为以下管理路径:
图1 心衰合并非心血管合并症管理路径图
未来展望:心衰管理已成为一个需要多学科团队(包括内分泌科、呼吸科、肾内科、精神科、康复治疗师、营养师等)共同参与的领域。作为心血管医生,我们是这个团队的核心和发起者。主动筛查、识别并协同管理这些合并症,是改善患者预后的必然之路。
参考文献Correale M, Salzano A, Tricarico L, et al. on behalf of the Italian Society of Cardiology (SIC) Working Group on Heart Failure. Non-cardiovascular comorbidities in heart failure: An updated position paper from the Heart Failure Working Group of the Italian Society of Cardiology (SIC). Eur J Intern Med. 2025;140:106457. https://doi.org/10.1016/j.ejim.2025.106457
-END-
声明:本文为原创内容,作者<药聊斋.常怡勇>,以上仅代表作者本人观点,仅用于学习交流,版权归原作者所有。









